Ocean College and School Students Science Projects materials The Great in project

"In the name of Allah, most
Gracious, most Compassionate"

Phone

044 4213 1795

Mobile

+91 90 426 86793   +91 78 457 86623
 

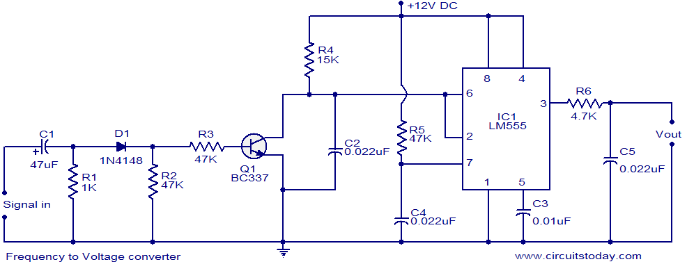
F to V Converter Circuit using LM555 Timer

Description.

Here is a very simple circuit diagram of a frequency to voltage (F to V) converter. Such a circuit finds numerous applications in projects like digital frequency meters, tachometers etc. The circuit is mainly based on a LM555 timer IC. The IC is wired in mono shot mode to convert the input frequency into a fixed pulse width, variable frequency PWM signal. Resistors R4 and capacitor C2 provides the necessary timing for the circuit. The transistor T1 forms a discharge path parallel to C2 which is necessary for re triggering the IC. Capacitor C1 acts as an input DC decoupler.

Circuit diagram.

 
stereo amplifier circuit BA5417
 

Notes.

  • The circuit can be assembled on a Vero board.
  • Use 12V DC for powering the circuit.
  • LM555 must be mounted on a holder.
  • The output of the circuit is not a pure DC but a PWM waveform. Additional circuitry is required to convert this PWM waveform to pure DC.
  •